日期:2018-08-01 编辑整理:浙江自考信息网

不管是考公务员、考研还是出国留学等,专科学历都是处于劣势的,比如考公务员给专科学历的人员提供的岗位是很少的,而且这些岗位中很多也是较基层的岗位;比如考研的过程中只拥有专科学历可以报考的学校也会受到很多限制。因此,很多专科学历的人会选择进行专升本,以便自己达到更高的层次,然而,有人传言:今年未满18岁不能报,事实真的是这样吗?
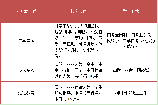
其实,关于专升本的报名条件,选择不同的专升本教育形式报名条件是大不相同的,以下为考生整理几种不同形式的专升本要求的报名条件:
从以上表格可以看出,自学考试专升本的报名条件是最为宽松的,完全没有年龄的限制,即使未满18周岁也是可以报名参加的,考生大可不必担心。如果考生对专升本报名条件有相关疑问,或者想要了解更多资讯,可以点击在线老师进行咨询。
浙江自考网声明:
1、由于各方面情况的调整与变化,本网提供的考试信息仅供参考,考试信息以省考试院及院校官方发布的信息为准。
2、本网信息来源为其他媒体的稿件转载,免费转载出于非商业性学习目的,版权归原作者所有,如有内容与版权问题等请与本站联系。联系邮箱:952056566@qq.com